Unfolding
The Future.
Researchers from institutions in Cleveland have discovered an unexpected molecular mechanism that controls fat formation in the body, and deactivating it produced remarkable outcomes. Worldwide, obesity and fatty liver disease are surging in prevalence due to increasingly calorie-rich diets and increasingly inactive lifestyles. A team of scientists based in Cleveland pinpointed a novel enzyme required […]

Featured Insights

COVID Vaccines Prevented 2.5M Deaths Worldwide, One Per 5,400 Doses
A comprehensive global evaluation demonstrates that COVID-19 vaccines proved to be a pivotal intervention, rescuing millions of lives predominantly among older adults, with the most substantial effects observed during the Omicron variant’s dominance. Credit: Shutterstock Over the timeframe from 2020 to 2024, immunizations targeting SARS-CoV-2 successfully averted 2.533 million fatalities on a worldwide scale, achieving […]
COVID Vaccines Prevented 2.5M Deaths Worldwide, One Per 5,400 Doses

Best Toothbrushes for Gum Health: Electric vs Manual & Soft Bristles Guide
Best Toothbrushes for Gum Health: Electric vs Manual & Soft Bristles Guide
Self Care

Boost Sperm Quality: Nuts Counter Male Fertility Decline
Boost Sperm Quality: Nuts Counter Male Fertility Decline
Nutrition

Pecans Top Almonds: 25-Year Study Reveals Heart Benefits
Pecans Top Almonds: 25-Year Study Reveals Heart Benefits
Nutrition

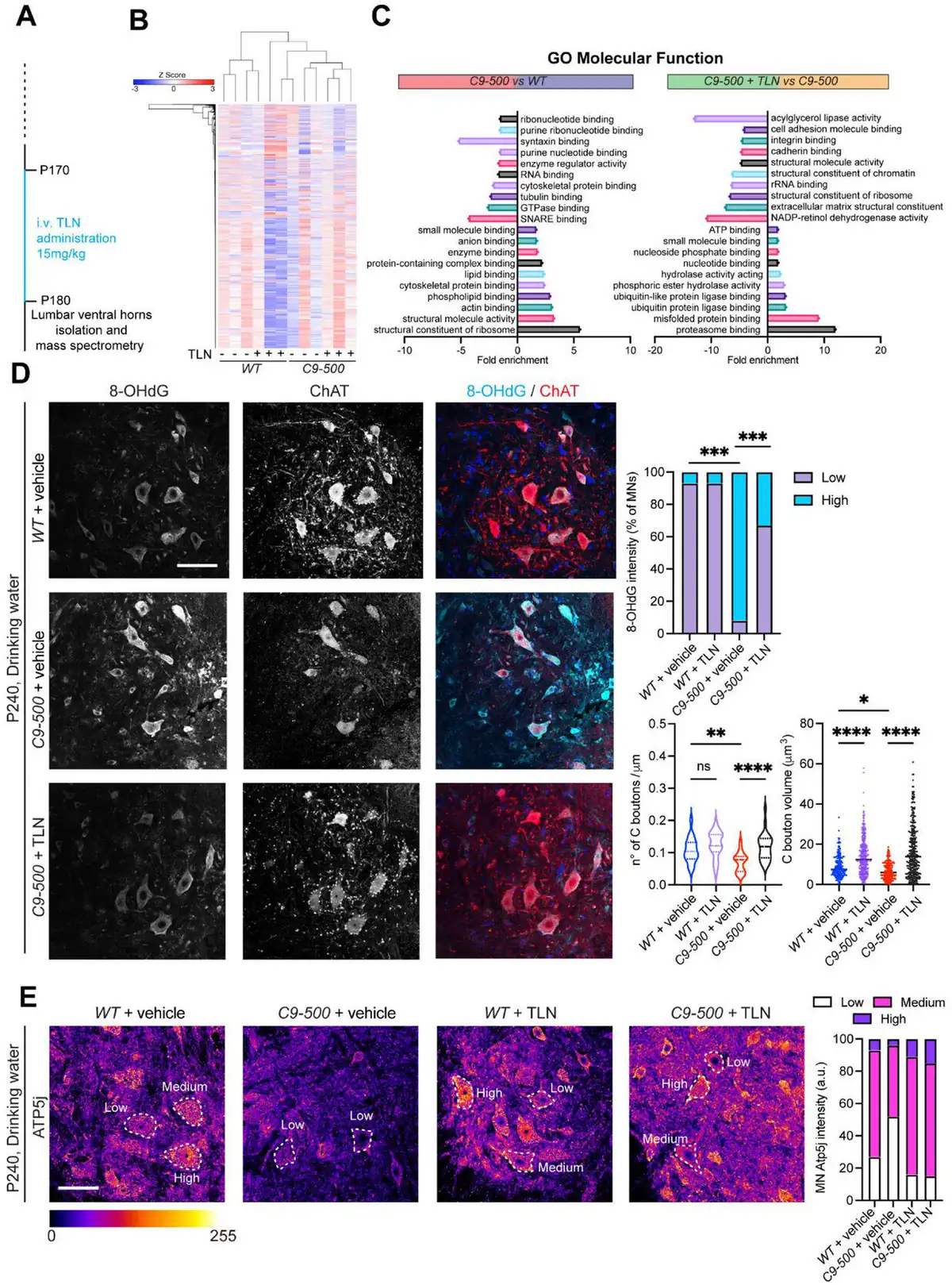
Innovative GM1 Delivery Overcomes Blood-Brain Barrier for ALS Therapy
Innovative GM1 Delivery Overcomes Blood-Brain Barrier for ALS Therapy
Science
Quick Reads

EMA Post-Authorization Studies Often Miss Disclosure Rules

Decadent High-Protein Chocolate Mousse Recipe

Crispy Pan-Fried Homemade Croutons

Satisfying High-Protein Pulled Pork Sweet Potato Boats

Skipping Meals: Low Energy, Brain Fog, and Nutrition Risks

Innovative GM1 Delivery Overcomes Blood-Brain Barrier for ALS Therapy

Avoid These 3 Habits to Fix Crepey Skin Issues

Study Debunks Myth: Exercise Boosts Total Daily Energy Burn

Fluffy Strawberry Matcha Protein Muffins Recipe

Boost Sperm Quality: Nuts Counter Male Fertility Decline

Genetic Roots of Overlapping Mental Disorders Revealed

Advanced HIT Cell Therapy Targets Solid Tumors Effectively

Exercise Plus Omega-3s Boosts Teeth Health and Immunity

Navigating Daily Life with Autoimmune Disorders and Chronic Illness

Fix Overhead Press Lockout: 5 Drills for Stronger Shoulders

Embracing Single Life: Joy Over Fear

Top Bakuchiol Serums for Gentle Anti-Aging

Study Reveals Broad Emotional Impacts of Climate Crisis on Youth

Fasting’s Impact on Cancer Treatment and Prevention

Air Pollution Drives Chronic Rhinitis Clinic Visits: Causal Study

Healing Through Writing: An Embodied Method

How Constant Noise in Modern Life Alters Our Minds

AI Analyzes Routine Blood Tests for Spinal Cord Injury Predictions

COVID Vaccines Prevented 2.5M Deaths Worldwide, One Per 5,400 Doses

Perioral Wrinkles: Causes, Prevention and Treatments

FDA Greenlights Dupixent for Allergic Fungal Rhinosinusitis Treatment

Key Mechanism Drives Neuronal Migration for Proper Cortical Layering

Quick 20-Min Shrimp Burrito Bowls Recipe

Study Reveals Inconsistent Results in At-Home Gut Tests

Longevity Gene Aids Progeria Kids’ Hearts

My Go-To Remedies for Tight, Reactive Stomach Relief

Scientists Uncover Hidden Enzyme Switch for Fat Production

How Sleep Loss Harms Mental Health and Emotional Balance

Atrial Fibrillation Patients Risk More Bleeding with Diltiazem and Anticoagulants

Ultra Creamy Vegan Mac and Cheese with Cashew Sauce

Exosome Facelift Facial NYC: Advanced No-Downtime Skin Renewal

Emsculpt Neo Cost Breakdown: Pricing and Benefits Explained

Mandarin Cognitive Tests Enable Early Alzheimer’s Detection

Barnet Live-In Care: Best for Seniors?

Nuclear Leaders’ Health Crises and Launch Code Risks

Ultimate Guide to Exfoliating Face Masks for Smooth Skin

Food Preservatives Linked to Higher Cancer Risk in Large Study

US Midlife Health Crisis Hits New Generations Hard

Simple Crispy Chicken Teriyaki Over Fresh Greens Salad

Doctors Warn: TikTok Gout Tips Often Mislead Millions

Easy Chocolate Cupcakes with Cake Mix & Pumpkin

Dermatologist’s Rosacea Skincare Routine & Treatments

Poor Sleep Can Slow Brain Processing by 33% – Here’s the Science

Healing Lessons Med School Overlooked (52 chars)

Sneaky Post-Snowstorm Home Health Risks Revealed

Evidence Lacking for High-Fiber Diets in Constipation Relief: Proven Alternatives

Household Air Pollution: Triggering Inflammation and Chronic Diseases

EPA Repeal of Endangerment Finding Jeopardizes Air Quality

Astringent Taste from Flavanols May Boost Brain Activity

Switch to Unprocessed Foods Cuts 330 Calories Daily Effortlessly

Mediterranean Diet Linked to Lower Stroke Risk in Women

Dark Chocolate Chunk Bread Pudding Recipe

Best Toothbrushes for Gum Health: Electric vs Manual & Soft Bristles Guide

How X-Rays Drive Knee Arthritis Patients to Surgery

Finding Safety in Rest After People-Pleasing

Quick 15-Min Chipotle Salmon Tacos

Lightened-Up Buttermilk Ranch Dressing Recipe

Ideal Meal Spacing for Better Digestion and Energy

Hearty Chicken Lentil Soup: Comforting & Flavorful

Policy Shifts Clear Path for Drug Abstinence Incentives

Boost Energy: Why Your Multivitamin Needs Iron

Gym Grunts Reveal Breathing Flaws and Strength Secrets

Heavy Alcohol Raises Unwanted Pregnancy Risk 50%, Cannabis Does Not

Vibration Therapy: New Hope for Type 2 Diabetes Management

Top 10 Essential Products for SIBO and IBS Recovery

Easy Sweet Chili Chicken Rice Bowl Recipe

Major Study: No Autism Risk from mRNA COVID Shots in Pregnancy

Daily Habits That Protect Against Dementia Risk

Prenatal Cannabis Alters Placenta Genes, Raising Schizophrenia Risk

Vegan Chocolate Chip Blended Baked Oats

Men’s Drinking Harms Women and Children: Global Review

Common Food Emulsifiers’ Lifelong Impact on Kids’ Health

Best Hydrating Cream for Dry, Tight Skin Relief

MIT Research: High-Fat Diets Prime Liver for Cancer

Missed Labor Signs: Risks and Florida Families’ Legal Protections

Video Gaming Tipping Point Harms Youth Health

Offensive Lineman’s Bold Stand Against Flawed Supplements

Trial Reveals Meningococcal B Vaccine Ineffective Against Gonorrhea

Lululemon New Parent Backpack: Top Pick

Vegan Fecal Transplants: Reducing TMAO Risk?

Top 7 Sheet Pan Breakfast Recipes for Crowds

Adrian Lee Previews ONE Fight Night 40 Training and Comeback

Persistent Long COVID Symptoms: Impacts on Recovery and Daily Life

Time-Restricted Eating Cuts Crohn’s Symptoms by 40%

Dermatologist’s 4-Step Winter Skincare Routine & Top Products

Hot Spinach Artichoke Dip Recipe

Supporting Calm: My Approach Without Shutdown

Deeply Listening to My Aging Mother’s Wisdom

Optimal Bulking Speed: Jeff Nippard’s Muscle Gain Guide

Hidden Fat Locations Shrinking Brain Volume

1 in 4 Seniors Reclaim Happiness After Low Well-Being

Sunscreen Expiration: When to Toss It Out

NOTCH1 Methylation Test Reveals Hereditary Baby Heart Defects

Fish Oil Supplements May Fail Without Key Enzyme for Cancer Protection

Stress-Free Weekly Meal Plan for Burnout

Pool Safety After Code Brown: Expert Timeline Explained

Yellowstone Wolf Reintroduction: No Major Ecosystem Overhaul

Study: Processed Foods Drive Overeating, Stall Fat Loss

Unveiled Downsides of Weight Loss Surgery

Why Dermatologists Doubt Collagen Supplements for Skin Aging

Mercury Retrograde in Pisces: 2026 Guide for All 12 Signs

Reducing Sodium in Foods to Prevent Heart Attacks and Strokes

Pecans Top Almonds: 25-Year Study Reveals Heart Benefits
Subscribe to the newsletter
Join 50,000+ others who get our content first. No spam, ever.
Featured Stories

Best Toothbrushes for Gum Health: Electric vs Manual & Soft Bristles Guide

Reducing Sodium in Foods to Prevent Heart Attacks and Strokes

How Constant Noise in Modern Life Alters Our Minds
